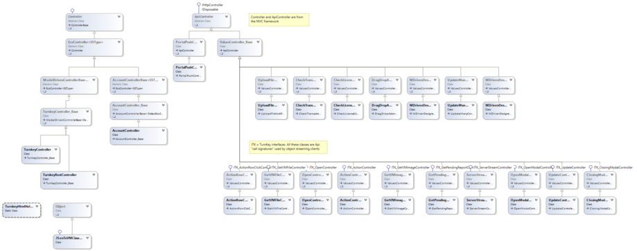
Controller
The built-in MVC Controller
EcoController
Implements support for an MVC Controller that uses an EcoSpace for persistence.
Includes support for an EcoSpace cache provider and a mechanism that stores the EcoSpace on TempData during redirect.
ModelDrivenControllerBase
ModelDrivenControllerBase is a subclass of EcoController with additions to handle features such as ViewModels, Actions, navigation, etc.
Note that the function for [HttpPost]-ing writes data to the online ViewModel (and ecospace) and other functions don't.
OFFLINE
VMClass is a VMClass created when a request arrives from the client. It contains values written by the client and is Submitted/Applied to the online VMClass.
ONLINE
VMClass is a VMClass backed by persistent storage.
TurnkeyController_Base
Implements support for the MDrivenServer features. This includes connecting to the Admin ecospace of the server, downloading the model and view, etc.
It also includes using the majority of other features available in the Framework, like Bootstrap rendering of ViewModels, databinding serverside using MVC or client-side using AngularJS, and the streaming API.
AccountControllerBase
Implements ASP.NET security functions and integrates them with a class model inside the running EcoSpace. This makes user information available to the business objects in your model.
Complete Controller Overview
ApiController
The built-in controller in ASP.NET for APIs - that is, responses without a user interface.
ValuesController_Base
The upper row (in the image above) supports the MVC (non-streaming) clients with functions "on the side" of the usual page-loading mechanism.
The lower row (in the image above) supports streaming clients with functions to navigate, download objects, and the opening and closing of modal windows, etc.
